Aller au contenu principal
Main navigation
Découvrir Lokossa
Actualités
Municipalité
Mots du Maire
Le Maire et les élus
Secrétariat Exécutif
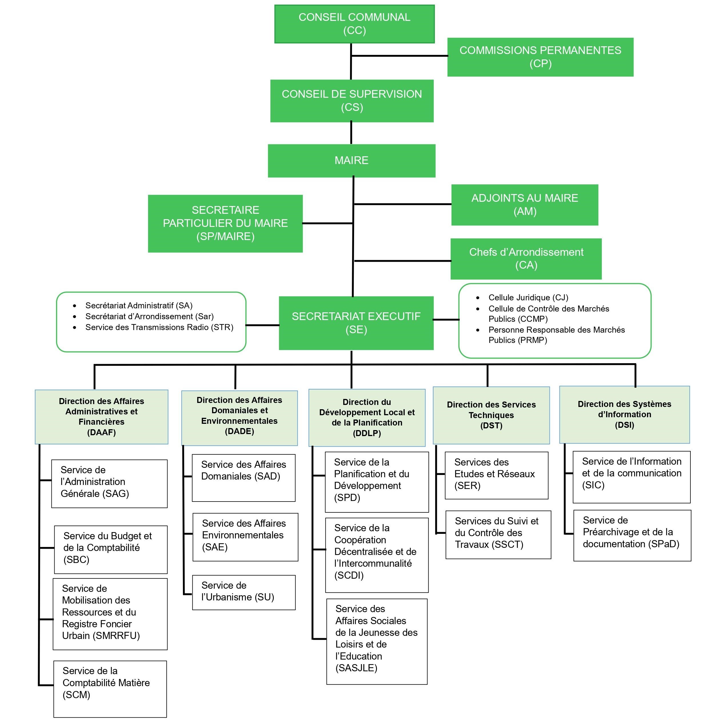
Organigramme
Projets
Agenda de la Mairie
Anciens Maires
Services
Participation citoyenne
Documents et textes officiels
Suivre ma demande
×
Rechercher
Organigramme
Représentation de la structure hiérarchique et fonctionnelle de la Mairie de Lokossa
Détails du service
×